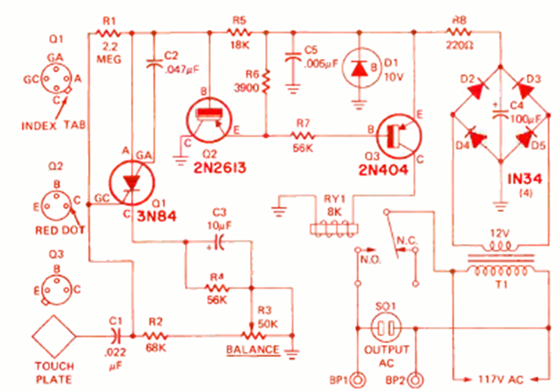
Este circuito es de un artículo de la revista Radio Electronics de agosto de 1972. El circuito se basa en un transistor unijuntura programable que activa un relé. El circuito utiliza transistores comunes en la época.
Nuestro circuito, ilustrado en la figura 1, hace uso de un transistor de silicio (o diodo de...
Los sonidos y los ultrasonidos pueden ser generados con el circuito mostrado en la figura 1, que...
Para los adeptos del lanzamiento de pequeños cohetes la disponibilidad de un sistema electrónico con llave...