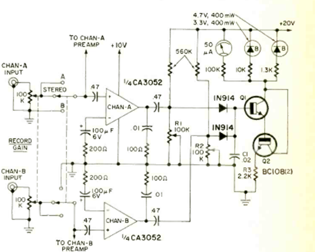
Este medidor-indicador estéreo se encontró en la revista Radio Electronics de agosto de 1971. Los transistores son tipos conocidos y se pueden utilizar los equivalentes plásticos modernos BC548.
Nuestro circuito, ilustrado en la figura 1, hace uso de un transistor de silicio (o diodo de...
Los sonidos y los ultrasonidos pueden ser generados con el circuito mostrado en la figura 1, que...
Para los adeptos del lanzamiento de pequeños cohetes la disponibilidad de un sistema electrónico con llave...