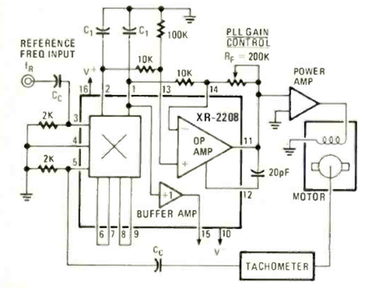
Utilizando el circuito integrado XR2208 encontramos esta aplicación en la revista Radio Electronics de abril de 1978. El circuito requiere de una etapa de potencia y debe ser alimentado por una fuente simétrica de 15 V.
Nuestro circuito, ilustrado en la figura 1, hace uso de un transistor de silicio (o diodo de...
Los sonidos y los ultrasonidos pueden ser generados con el circuito mostrado en la figura 1, que...
Para los adeptos del lanzamiento de pequeños cohetes la disponibilidad de un sistema electrónico con llave...