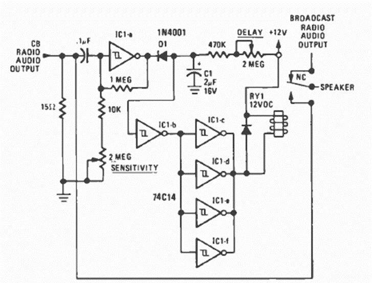
Este relé controlado por señal de audio se publicó en la revista Radio Electronics en julio de 1977. El circuito utiliza componentes CMOS y el relé debe ser de tipo sensible.
Nuestro circuito, ilustrado en la figura 1, hace uso de un transistor de silicio (o diodo de...
Los sonidos y los ultrasonidos pueden ser generados con el circuito mostrado en la figura 1, que...
Para los adeptos del lanzamiento de pequeños cohetes la disponibilidad de un sistema electrónico con llave...