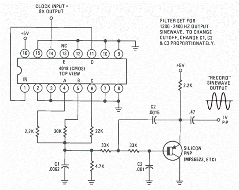
En la figura tenemos la forma de generar una señal sinusoidal utilizando un circuito integrado CMOS. El circuito es de una Radio Electronics de noviembre de 1976. La frecuencia depende de los condensadores.
Nuestro circuito, ilustrado en la figura 1, hace uso de un transistor de silicio (o diodo de...
Los sonidos y los ultrasonidos pueden ser generados con el circuito mostrado en la figura 1, que...
Para los adeptos del lanzamiento de pequeños cohetes la disponibilidad de un sistema electrónico con llave...