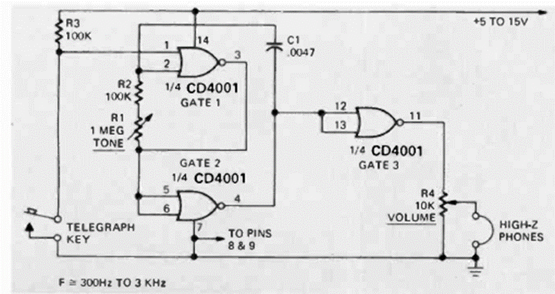
Recomendado para la práctica de telegrafía, este circuito fue encontrado en la revista Radio Electronics de diciembre de 1974. El circuito es para auriculares de alta impedancia y puede alimentarse con tensiones de 5 a 15 V.
Este circuito puede ser utilizado por grupos scouts o campistas que necesitan un sistema de...
El mezclador de dos canales presentado en la figura 1 consiste en la solución ideal para los casos...
Este circuito utiliza como estándar de frecuencia un filtro cerámico del tipo encontrado en radios de FM,...