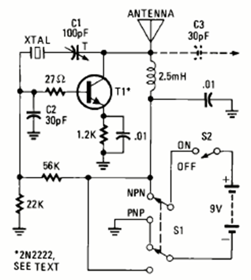
Este circuito que puede funcionar como un pequeño transmisor fue encontrado en la revista Radio Electronics de julio de 1978. La frecuencia depende del cristal y alcanza unas pocas decenas de megahertz.

Este circuito que puede funcionar como un pequeño transmisor fue encontrado en la revista Radio Electronics de julio de 1978. La frecuencia depende del cristal y alcanza unas pocas decenas de megahertz.
