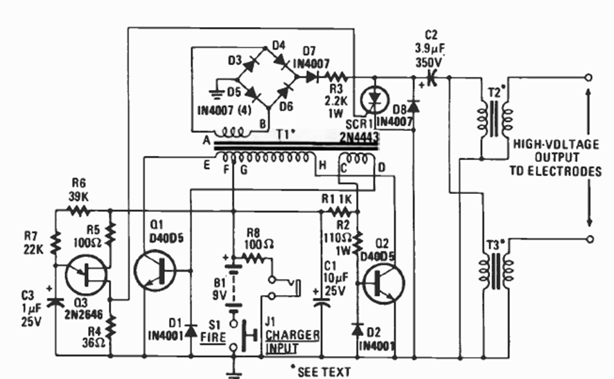
Publicado en la revista Radio Electronics en agosto de 1986, este circuito funciona como un arma, pudiendo aplicar fuertes descargas a cualquiera que lo toque. El circuito opera a 10 kHz.
Este circuito puede ser utilizado por grupos scouts o campistas que necesitan un sistema de...
El mezclador de dos canales presentado en la figura 1 consiste en la solución ideal para los casos...
Este circuito utiliza como estándar de frecuencia un filtro cerámico del tipo encontrado en radios de FM,...