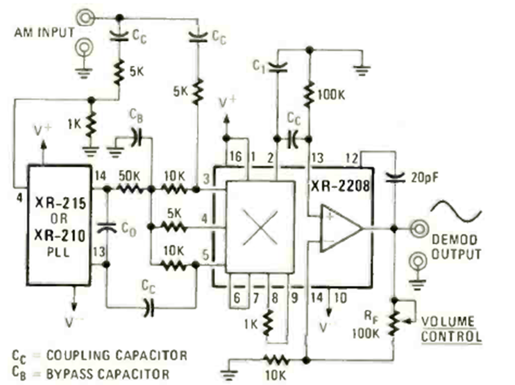
Este circuito se obtuvo de la revista Radio Electronics de abril de 1978. El otro circuito es un PLL de la época. La fuente de alimentación debe ser simétrica de 15 V.
Este circuito puede ser utilizado por grupos scouts o campistas que necesitan un sistema de...
El mezclador de dos canales presentado en la figura 1 consiste en la solución ideal para los casos...
Este circuito utiliza como estándar de frecuencia un filtro cerámico del tipo encontrado en radios de FM,...