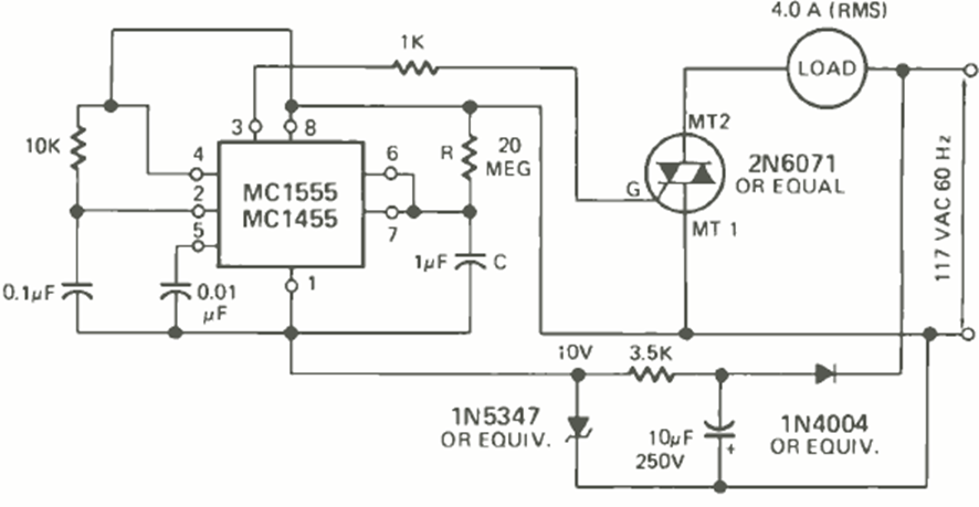
Este circuito para cargas de corriente alterna lo encontré en la revista Radio Electronics de febrero de 1976. El triac es común y los tiempos están dados por el resistor de 20 M y el capacitor de 1 uF.
Este circuito puede ser utilizado por grupos scouts o campistas que necesitan un sistema de...
El mezclador de dos canales presentado en la figura 1 consiste en la solución ideal para los casos...
Este circuito utiliza como estándar de frecuencia un filtro cerámico del tipo encontrado en radios de FM,...