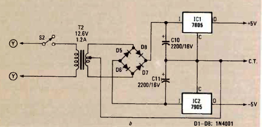
Este circuito para una corriente máxima de 1 A es la versión más común que utiliza los reguladores 78 y 7905. El circuito es de una revista de Radio Electronics de agosto de 1982. Los reguladores deben estar equipados con disipadores.

 


| Clique na imagem para ampliar |