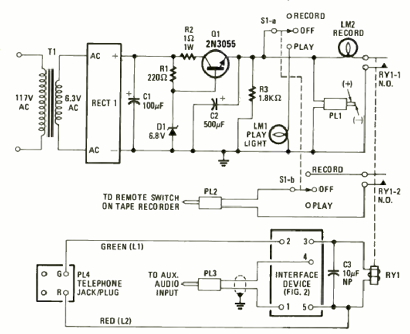
Este circuito para grabación telefónica fue encontrado en la revista Radio Electronics de junio de 1979. Los componentes son comunes en la época y la alimentación se suministra a través de la red eléctrica.
Los circuitos de alta frecuencia, como los que operan con señales de FM, son críticos no debiendo...
El circuito presentado en la figura 1 hace encender un LED blanco de alto rendimiento cuando falta luz,...
Con este oscilador podemos obtener una señal de 10 W de potencia en la frecuencia de 100kHz, El...