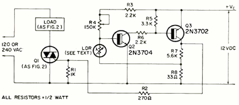
Este interruptor accionado por control remoto o haz de luz se encontró en la revista Radio Electronics de junio de 1970. La sensibilidad está establecida en R4.
La potencia de este amplificador deja mucho que desear en relación con los modernos aparatos de alta...
El proyecto presentado es interesante, pues permite la determinación de la velocidad de reacción de...
Este circuito es básicamente la misma configuración anterior con una etapa de potencia con...