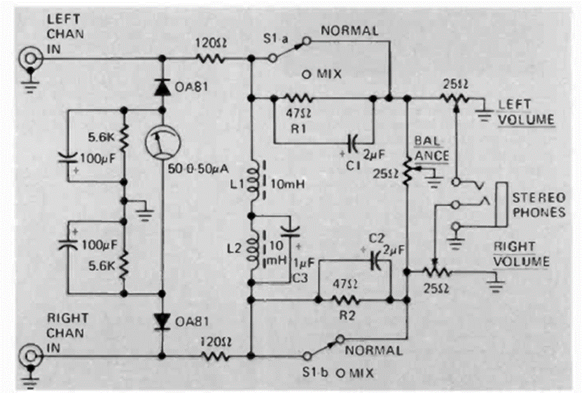
Este circuito procedente de una antigua Radio Electrónica sirve para conectar unos auriculares a la salida de amplificadores que no disponen de este tipo de salida. La revista es de agosto de 1974 y los auriculares son de baja impedancia.
La potencia de este amplificador deja mucho que desear en relación con los modernos aparatos de alta...
El proyecto presentado es interesante, pues permite la determinación de la velocidad de reacción de...
Este circuito es básicamente la misma configuración anterior con una etapa de potencia con...