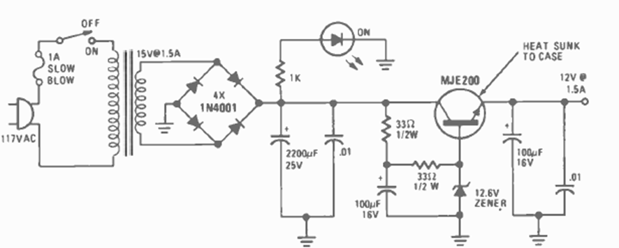
Esta fuente apareció en un artículo de la revista Radio Electronics de septiembre de 1977. Se recomienda para alimentar circuitos digitales. El transistor debe estar equipado con un buen radiador de calor.
Los circuitos de alta frecuencia, como los que operan con señales de FM, son críticos no debiendo...
El circuito presentado en la figura 1 hace encender un LED blanco de alto rendimiento cuando falta luz,...
Con este oscilador podemos obtener una señal de 10 W de potencia en la frecuencia de 100kHz, El...