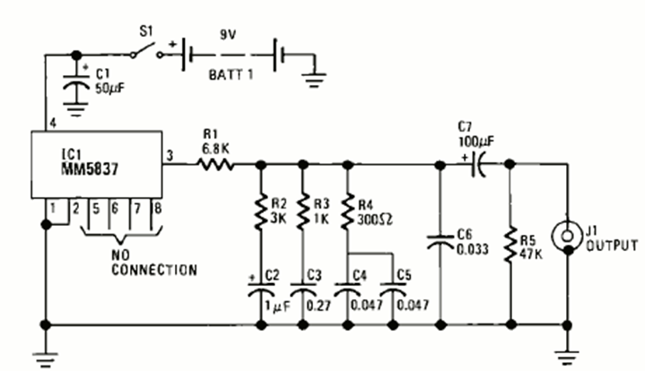
Este circuito lo encontramos en la revista Radio Electronics de enero de 1978. El circuito integrado es de la época y se alimenta con una batería de 9 V. La señal se debe aplicar a un amplificador.
Los circuitos de alta frecuencia, como los que operan con señales de FM, son críticos no debiendo...
El circuito presentado en la figura 1 hace encender un LED blanco de alto rendimiento cuando falta luz,...
Con este oscilador podemos obtener una señal de 10 W de potencia en la frecuencia de 100kHz, El...