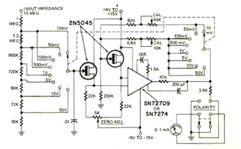
Este circuito fue encontrado en la revista Radio Electronics de septiembre de 1972. El circuito utiliza un amplificador operacional de la época y utiliza una fuente simétrica de 9 V.
Los circuitos de alta frecuencia, como los que operan con señales de FM, son críticos no debiendo...
El circuito presentado en la figura 1 hace encender un LED blanco de alto rendimiento cuando falta luz,...
Con este oscilador podemos obtener una señal de 10 W de potencia en la frecuencia de 100kHz, El...