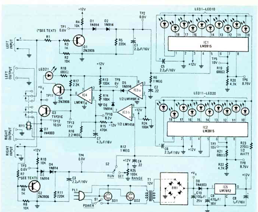
Este sofisticado circuito indicador de barra móvil con el LM3915 es de una revista de Radio Electronics de mayo de 1985. El circuito de dos canales incluye la fuente de alimentación.
Los circuitos de alta frecuencia, como los que operan con señales de FM, son críticos no debiendo...
El circuito presentado en la figura 1 hace encender un LED blanco de alto rendimiento cuando falta luz,...
Con este oscilador podemos obtener una señal de 10 W de potencia en la frecuencia de 100kHz, El...