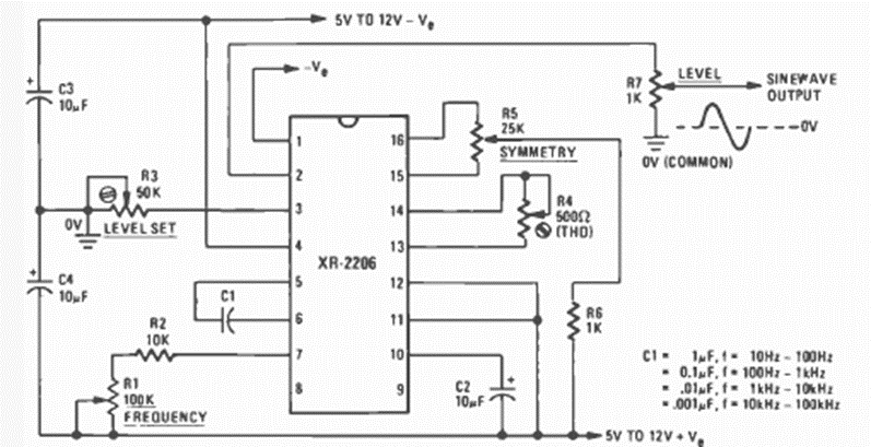
En la figura vemos cómo utilizar el XR2206 para generar señales sinusoidales de una forma diferente. El circuito es de una Radio Electrónica de abril de 1977. Se indica fuente de alimentación.
Los circuitos de alta frecuencia, como los que operan con señales de FM, son críticos no debiendo...
El circuito presentado en la figura 1 hace encender un LED blanco de alto rendimiento cuando falta luz,...
Con este oscilador podemos obtener una señal de 10 W de potencia en la frecuencia de 100kHz, El...