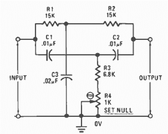
En la figura tenemos un filtro doble T básico con componentes que deben mantener un rango de valores específico. El potenciómetro controla la amortiguación.

En la figura tenemos un filtro doble T básico con componentes que deben mantener un rango de valores específico. El potenciómetro controla la amortiguación.
