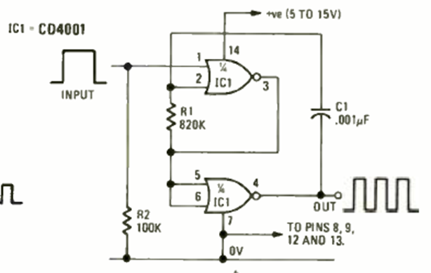
La figura muestra cómo obtener un circuito astable de 800 Hz controlado por una señal externa. El circuito es de una revista Radio Electronics de abril de 1976.

La figura muestra cómo obtener un circuito astable de 800 Hz controlado por una señal externa. El circuito es de una revista Radio Electronics de abril de 1976.
