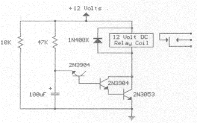
Este circuito enciende una carga externa después de un cierto intervalo dado por el capacitor. El circuito es de documentación de los años 80. La carga depende del relé utilizado.
Este pequeño radio para la banda AM utiliza cuatro transistores con un amplificador complementario para...
Este relé de luz o sobre, según las posiciones del LDR y de P1 es extremadamente sensible, pues utiliza...
Este circuito se puede utilizar en el coche, para mantener la luz de cortesía encendida después de la...