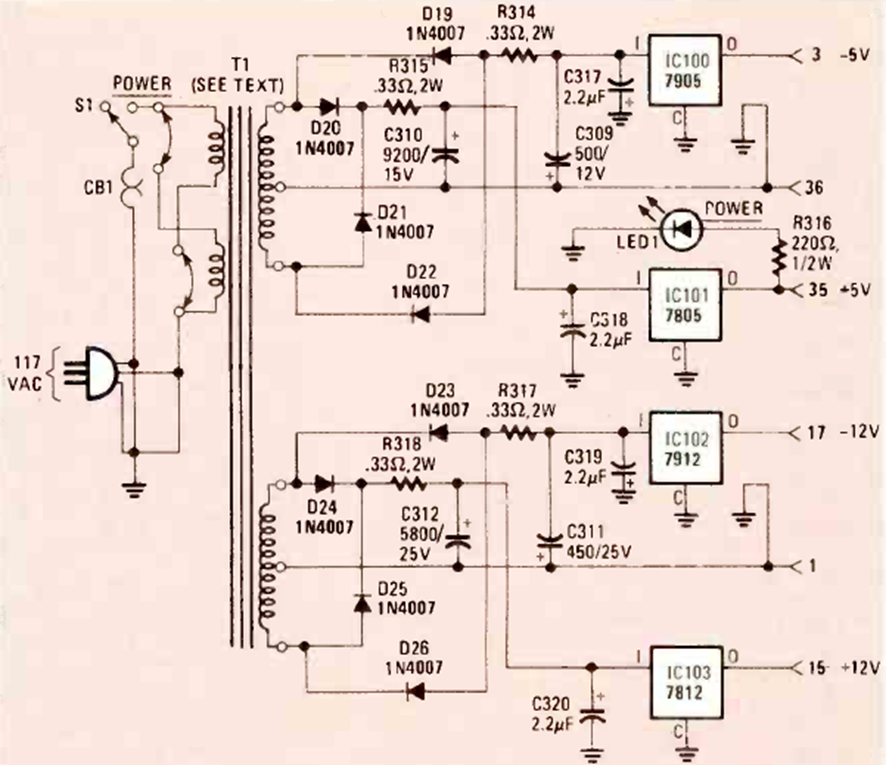
Para quien quiera aprovechar un doble transformador en una buena fuente, encontramos este circuito que forma parte de un artículo de la revista Radio Electronics de octubre de 1982. Los integrados deben estar equipados con disipadores de calor.
Este pequeño radio para la banda AM utiliza cuatro transistores con un amplificador complementario para...
Este relé de luz o sobre, según las posiciones del LDR y de P1 es extremadamente sensible, pues utiliza...
Este circuito se puede utilizar en el coche, para mantener la luz de cortesía encendida después de la...