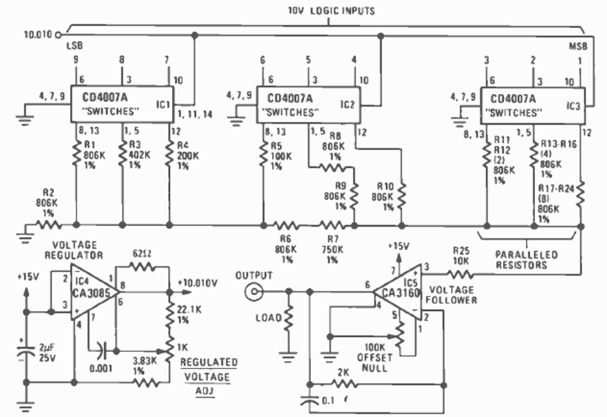
Utilizando circuitos CMOS y amplificadores operacionales de la época, este circuito fue encontrado en la revista Radio Electronics de septiembre de 1977. El circuito se alimenta con una fuente de alimentación de 15 V.
Este pequeño radio para la banda AM utiliza cuatro transistores con un amplificador complementario para...
Este relé de luz o sobre, según las posiciones del LDR y de P1 es extremadamente sensible, pues utiliza...
Este circuito se puede utilizar en el coche, para mantener la luz de cortesía encendida después de la...