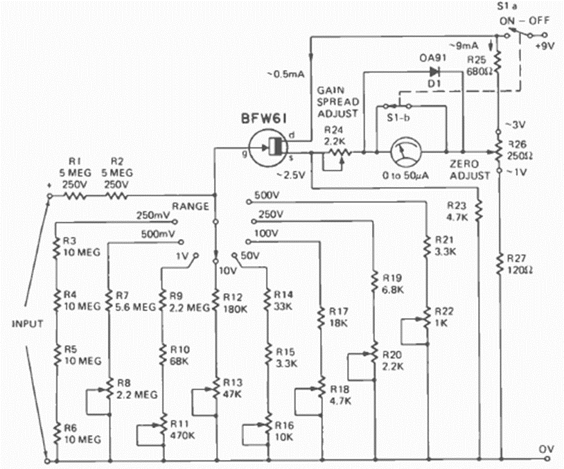
Este bonito circuito con indicador analógico fue encontrado en la revista Radio Electronics de enero de 1974. El circuito tiene 8 escalas con ajustes individuales. El instrumento es de 50 uA.
Este pequeño radio para la banda AM utiliza cuatro transistores con un amplificador complementario para...
Este relé de luz o sobre, según las posiciones del LDR y de P1 es extremadamente sensible, pues utiliza...
Este circuito se puede utilizar en el coche, para mantener la luz de cortesía encendida después de la...