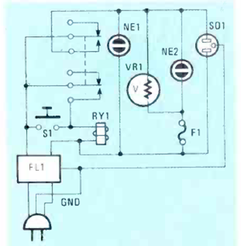
Este circuito fue encontrado en la revista Radio Electronics de septiembre de 1983. El relé tiene voltaje según la red eléctrica y los componentes son todos pasivos.

Este circuito fue encontrado en la revista Radio Electronics de septiembre de 1983. El relé tiene voltaje según la red eléctrica y los componentes son todos pasivos.
