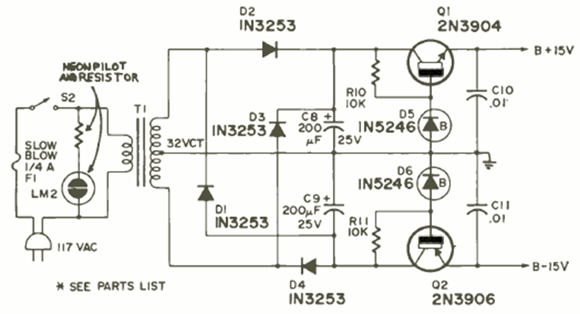
Este circuito fue encontrado en la revista Radio Electrónica de febrero de 1971. Está indicado para alimentar el circuito anterior, proporcionando una corriente máxima de unos 50 mA.
Este pequeño radio para la banda AM utiliza cuatro transistores con un amplificador complementario para...
Este relé de luz o sobre, según las posiciones del LDR y de P1 es extremadamente sensible, pues utiliza...
Este circuito se puede utilizar en el coche, para mantener la luz de cortesía encendida después de la...