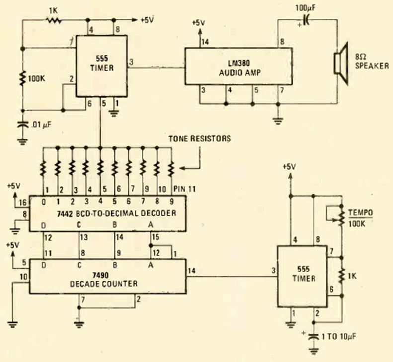
Este circuito generador de tonos secuencial se encontró en la revista Radio Electronics de julio de 1980. Utiliza circuitos integrados bien conocidos. Los tonos están dados por resistencias de programación.
Este voltímetro tiene una resistencia de entrada de 200 M ohms (se pueden utilizar resistencias de 47 M ohms...
La interrupción de la luz que incide en el sensor de esta alarma, dispara el SCR que entonces...
Este circuito se encontró en una documentación para radioaficionados de los años 80. El circuito...