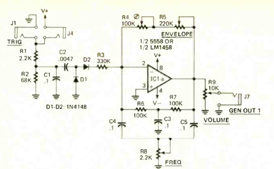
Este circuito, que forma parte de un instrumento de percusión, fue encontrado en la revista Radio Electronics de septiembre de 1979. El amplificador operacional puede ser el 5556, equivalente al 741 o incluso al 741. La fuente debe ser simétrica.
Este pequeño radio para la banda AM utiliza cuatro transistores con un amplificador complementario para...
Este relé de luz o sobre, según las posiciones del LDR y de P1 es extremadamente sensible, pues utiliza...
Este circuito se puede utilizar en el coche, para mantener la luz de cortesía encendida después de la...