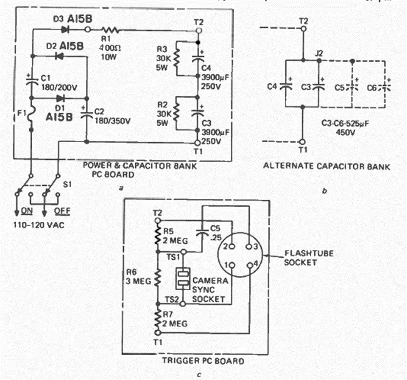
Este circuito para lámparas de xenón de alta potencia se encontró en la revista Radio Electronics de noviembre de 1974. El proyecto se describió en un artículo.
Este pequeño radio para la banda AM utiliza cuatro transistores con un amplificador complementario para...
Este relé de luz o sobre, según las posiciones del LDR y de P1 es extremadamente sensible, pues utiliza...
Este circuito se puede utilizar en el coche, para mantener la luz de cortesía encendida después de la...