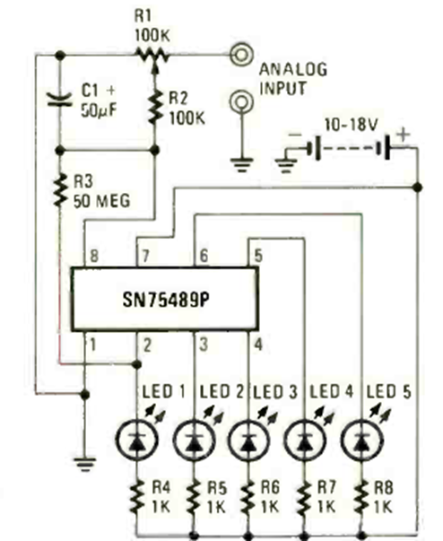
Encontramos este circuito en la revista Radio Electronics de junio de 1978. Este circuito a través de la constante de tiempo de R1 y R3 hace que el LED1 parpadee cuando la entrada es inferior a 200 mV.

Encontramos este circuito en la revista Radio Electronics de junio de 1978. Este circuito a través de la constante de tiempo de R1 y R3 hace que el LED1 parpadee cuando la entrada es inferior a 200 mV.
