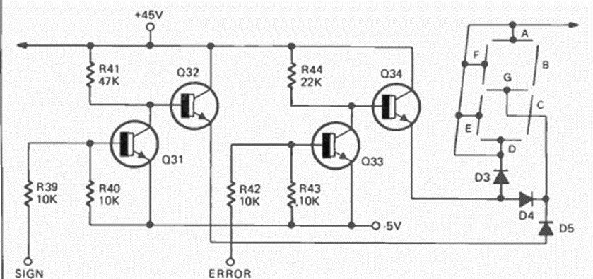
Esta configuración para circuitos lógicos que realizan operaciones con números negativos se encontró en la revista Radio Electronics de agosto de 1973. El circuito utiliza transistores comunes y se implementó en una calculadora en ese momento.
Este pequeño radio para la banda AM utiliza cuatro transistores con un amplificador complementario para...
Este relé de luz o sobre, según las posiciones del LDR y de P1 es extremadamente sensible, pues utiliza...
Este circuito se puede utilizar en el coche, para mantener la luz de cortesía encendida después de la...