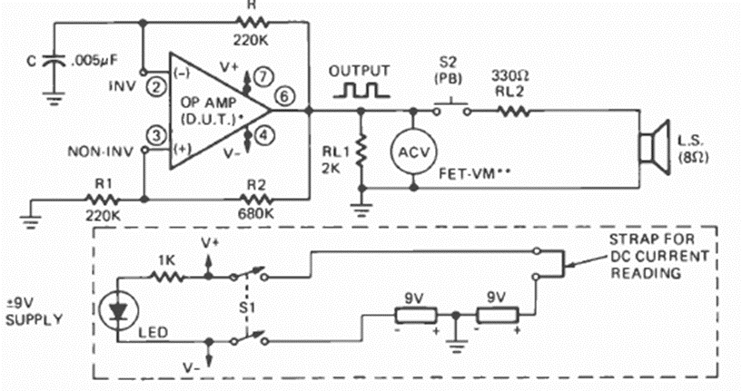
Este circuito fue encontrado en la revista Radio Electronics de septiembre de 1974. Consiste en un oscilador simple que se utiliza para probar amplificadores operacionales. Genera una señal de audio si el funcionamiento es bueno.
Este circuito se encontró en la edición de enero de 1992 de la revista Radio Electronics. El...
Encontramos este circuito en una publicación estadounidense de la década de 1980. Se pueden usar...
Este amplificador para instrumentación con una impedancia de entrada muy alta se encontró en un manual...