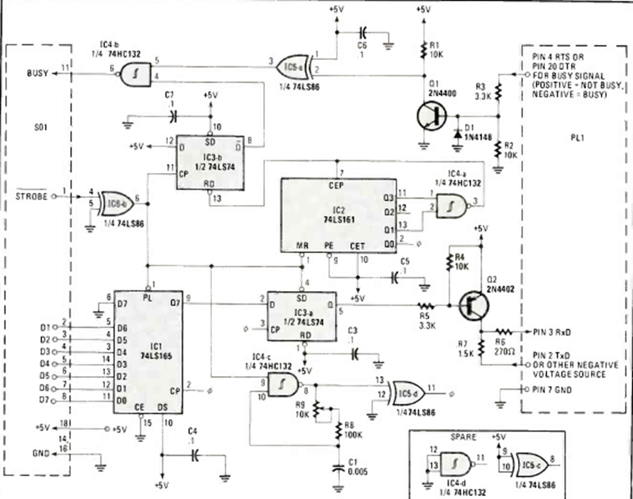
Este circuito fue encontrado en la revista Radio Electronics de mayo de 1985. Aplica para computadoras de la época con salida Centronics. Sin embargo, vale la pena analizar su funcionamiento para posibles restauraciones o adaptaciones.
Un toque con los dedos en el sensor X1, en el circuito de la figura 1, hace que el relé atraque...
Muchos proyectos que hacen uso de transistores y circuitos integrados son alimentados por una...
Tensiones de hasta 450 volts, dependiendo del transformador, pueden ser obtenidas de esta fuente,...