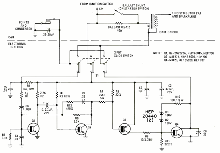
Este encendido electrónico para coches de la época fue encontrado en la revista Radio Electronics de mayo de 1976. El circuito utiliza transistores de potencia que deben montarse sobre disipadores de calor.
Un toque con los dedos en el sensor X1, en el circuito de la figura 1, hace que el relé atraque...
Muchos proyectos que hacen uso de transistores y circuitos integrados son alimentados por una...
Tensiones de hasta 450 volts, dependiendo del transformador, pueden ser obtenidas de esta fuente,...