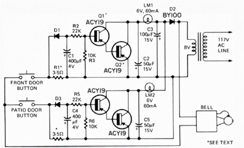
Este circuito tiene indicación visual de activación y está recomendado para personas con discapacidad auditiva. El circuito fue encontrado en la revista Radio Electronics de marzo de 1974.
Esta fuente fue originalmente diseñada para alimentar nuestro circuito anterior (CIR6483S) que consiste...
Este circuito receptor de un solo transistor se encontró en la revista Radio Electronics de julio...
Este circuito se encontró en una publicación americana de los años 50. Los transistores son de...