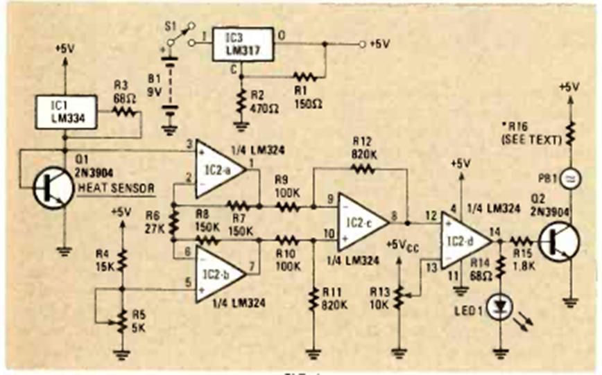
El propósito de este detector de calor es encontrar puntos calientes en un plato u otros lugares. El sensor es uno integrado de la época. El circuito es de una Radio Electronics de mayo de 1985.
Esta fuente fue originalmente diseñada para alimentar nuestro circuito anterior (CIR6483S) que consiste...
Este circuito receptor de un solo transistor se encontró en la revista Radio Electronics de julio...
Este circuito se encontró en una publicación americana de los años 50. Los transistores son de...