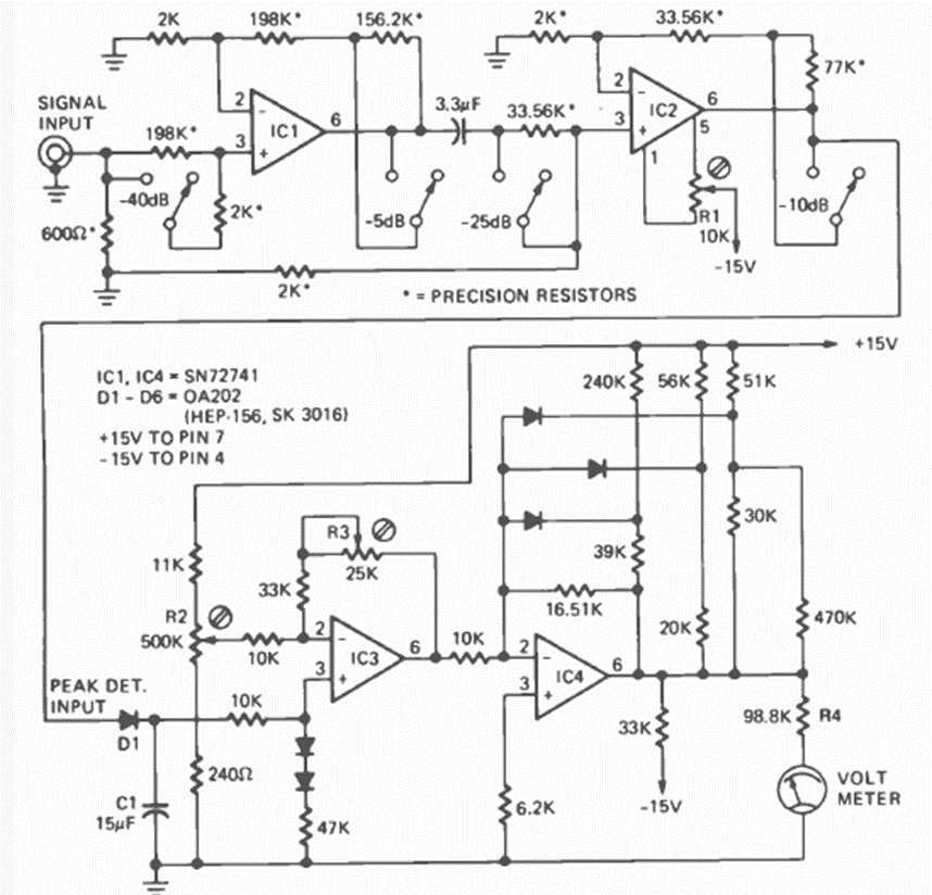
Hallado en la revista Radio Electronics de marzo de 1974, este circuito está destinado a medir el nivel de señales de líneas telefónicas con una respuesta de 3,6 kHz con 0 dB de referencia a 1 mW en una impedancia de 600 ohms.
Este interesante circuito salió en una revista italiana llamada Elettronica 2000 de septiembre de 1987. El...
Este circuito se obtuvo de una antigua documentación de Signalite. Las lámparas de neón son tipos...
Este control de graves, medios y agudos fue encontrado en el manual de circuitos integrados...