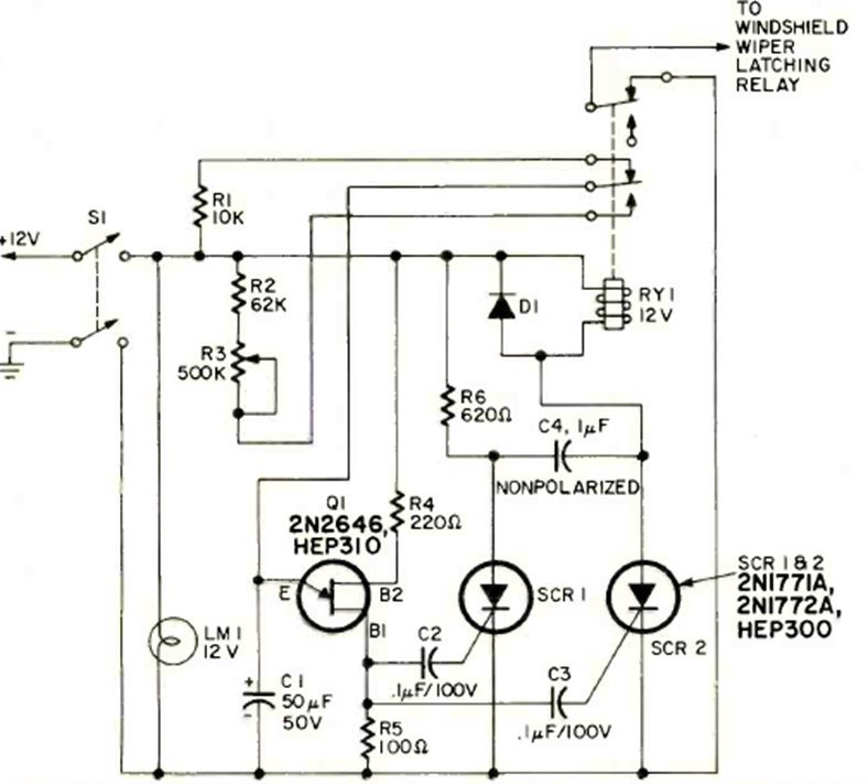
Este circuito fue encontrado en la revista Radio Electronics de diciembre de 1971. El circuito es para autos de la época que no traían esta característica de fábrica como la tiene hoy. El circuito utiliza una lámpara indicadora de funcionamiento.
Esta fuente fue originalmente diseñada para alimentar nuestro circuito anterior (CIR6483S) que consiste...
Este circuito receptor de un solo transistor se encontró en la revista Radio Electronics de julio...
Este circuito se encontró en una publicación americana de los años 50. Los transistores son de...