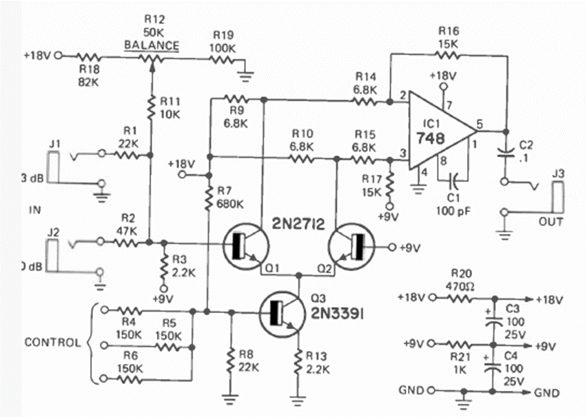
Este circuito forma parte de un sintetizador y fue publicado por partes en varias ediciones de la revista Radio Electronics. Esta pieza apareció en la revista de septiembre de 1973. El circuito utiliza uno integrado de la época.
Si usted tiene un radito de dos pilas pequeñas es una manera de alimentarlo con energía solar de...
Con este circuito podremos obtener bajas tensiones continuas para experimentos simples sin la...
La finalidad de este circuito es generar una señal que puede ser captada entre los canales 2 y 5...