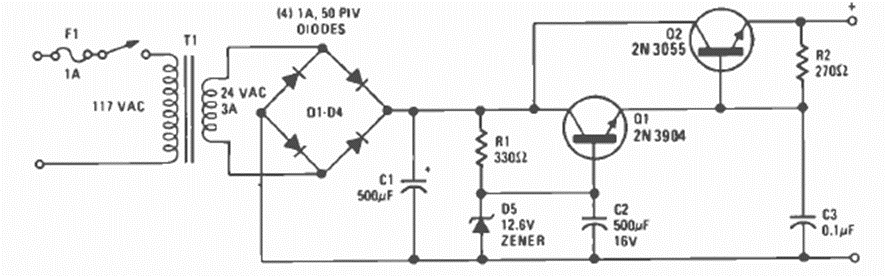
Para alimentar proyectos pequeños encontramos este circuito en la revista Radio Electronics de mayo de 1977. El transistor debe estar equipado con un disipador de calor.
Si usted tiene un radito de dos pilas pequeñas es una manera de alimentarlo con energía solar de...
Con este circuito podremos obtener bajas tensiones continuas para experimentos simples sin la...
La finalidad de este circuito es generar una señal que puede ser captada entre los canales 2 y 5...