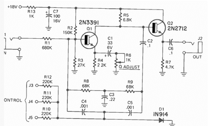
Recomendado para señales de audio en música electrónica, este circuito apareció en la revista Radio Electronics en septiembre de 1973. Los transistores eran un tipo de propósito general en ese momento.
Si usted tiene un radito de dos pilas pequeñas es una manera de alimentarlo con energía solar de...
Con este circuito podremos obtener bajas tensiones continuas para experimentos simples sin la...
La finalidad de este circuito es generar una señal que puede ser captada entre los canales 2 y 5...