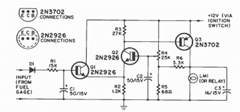
Este circuito fue encontrado en la revista Radio Electronics de abril de 1971. Utiliza transistores comunes y se puede adaptar para usar un LED o un indicador de sonido en lugar de una lámpara.
Si usted tiene un radito de dos pilas pequeñas es una manera de alimentarlo con energía solar de...
Con este circuito podremos obtener bajas tensiones continuas para experimentos simples sin la...
La finalidad de este circuito es generar una señal que puede ser captada entre los canales 2 y 5...