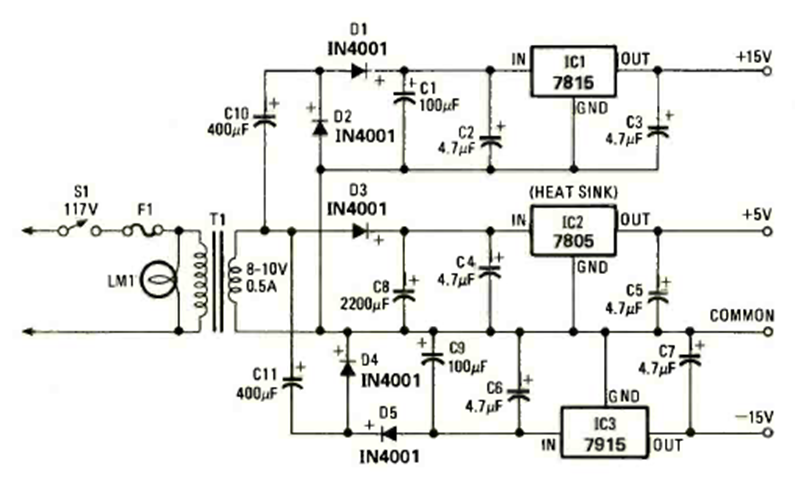
Para alimentar circuitos con operativa y TTL, la revista Radio Electronics de marzo de 1978 recomienda esta fuente. La corriente máxima es de 1 A y los circuitos integrados deben estar equipados con disipadores de calor.
La fuente de alimentación de 5 V con capacidad de corriente de hasta 1,5 A, mostrada en la figura...
Este relé dispara cuando incide la luz en el LDR y así permanece aunque la luz sea un pulso de...
El circuito presentado en la figura 1 posibilita el control de motores de corriente continua de varios...