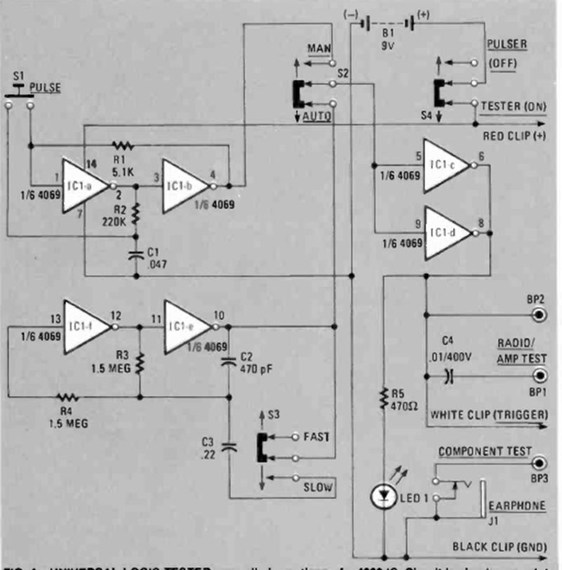
Este circuito de prueba lógica se publicó en la revista Radio Electronics en noviembre de 1980. El circuito funciona con lógica TTL y CMOS y tiene varias funciones seleccionables.
Si usted tiene un radito de dos pilas pequeñas es una manera de alimentarlo con energía solar de...
Con este circuito podremos obtener bajas tensiones continuas para experimentos simples sin la...
La finalidad de este circuito es generar una señal que puede ser captada entre los canales 2 y 5...