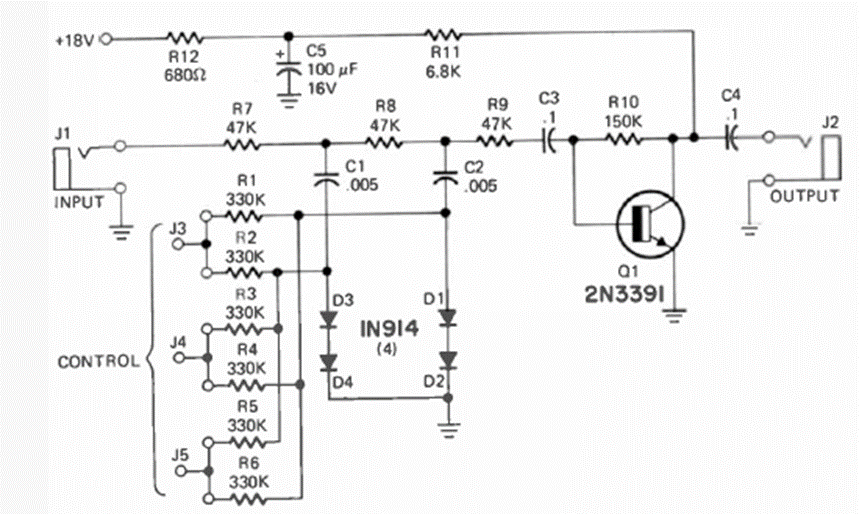
Este circuito apareció en la revista Radio Electronics en septiembre de 1973 y fue recomendado para un proyecto de sintetizador. El circuito es para señales de audio y tiene entradas de control.
Si usted tiene un radito de dos pilas pequeñas es una manera de alimentarlo con energía solar de...
Con este circuito podremos obtener bajas tensiones continuas para experimentos simples sin la...
La finalidad de este circuito es generar una señal que puede ser captada entre los canales 2 y 5...