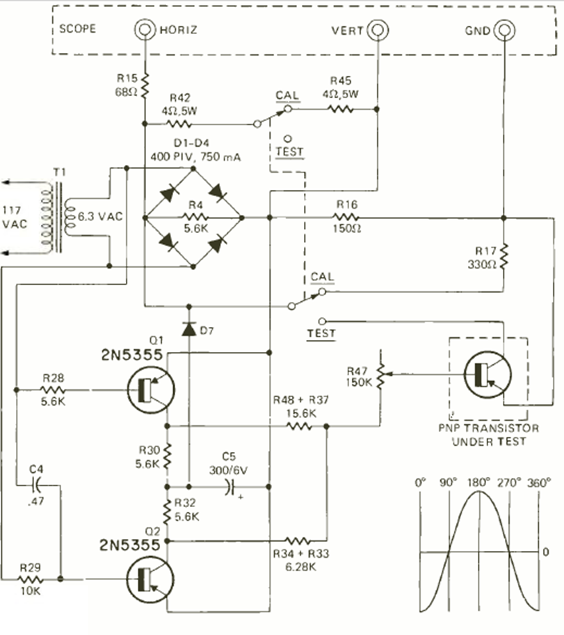
Este interesante circuito para probar transistores de señal con el osciloscopio fue encontrado en la revista Radio Electronics de noviembre de 1972. Los transistores utilizados se pueden sustituir por equivalentes y el transformador es secundario de 200 a 500 mA.




