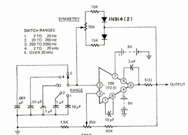
Utilizando el circuito integrado 709, uno de los primeros operacionales, este circuito fue encontrado en la revista Radio Electronics de junio de 1972. Ekle genera señales de 2 Hz a 20 kHz en 4 bandas. Por encima de 20 kHz hay una banda, pero ya se producen deformaciones de la señal.




