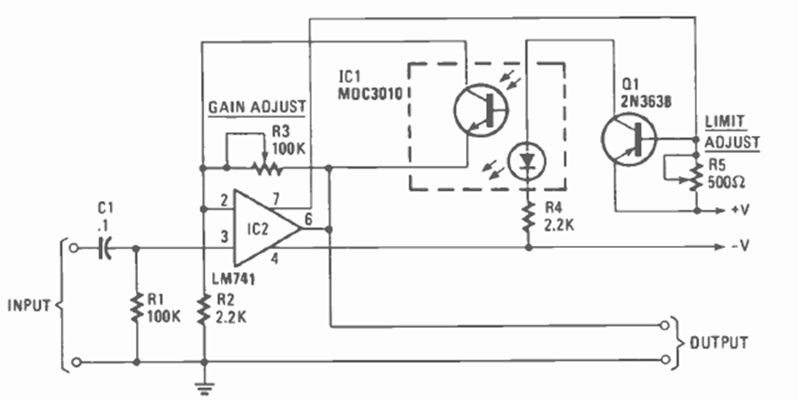
Este circuito sirve para proteger un amplificador contra un exceso de potencia de salida que causaría problemas con los altavoces. El circuito es de la revista Radio Electronics de enero de 1985.
Si usted tiene un radito de dos pilas pequeñas es una manera de alimentarlo con energía solar de...
Con este circuito podremos obtener bajas tensiones continuas para experimentos simples sin la...
La finalidad de este circuito es generar una señal que puede ser captada entre los canales 2 y 5...