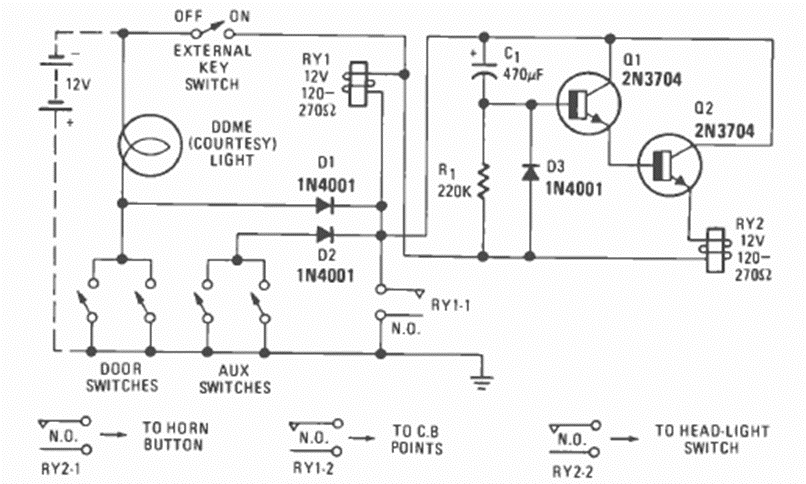
Este circuito para inmovilizar el sistema de encendido de un coche lo encontramos en la revista Radio Electronics de diciembre de 1976. El circuito utiliza los interruptores para activar las luces de cortesía.
Si usted tiene un radito de dos pilas pequeñas es una manera de alimentarlo con energía solar de...
Con este circuito podremos obtener bajas tensiones continuas para experimentos simples sin la...
La finalidad de este circuito es generar una señal que puede ser captada entre los canales 2 y 5...